Week 1: System Booting 101
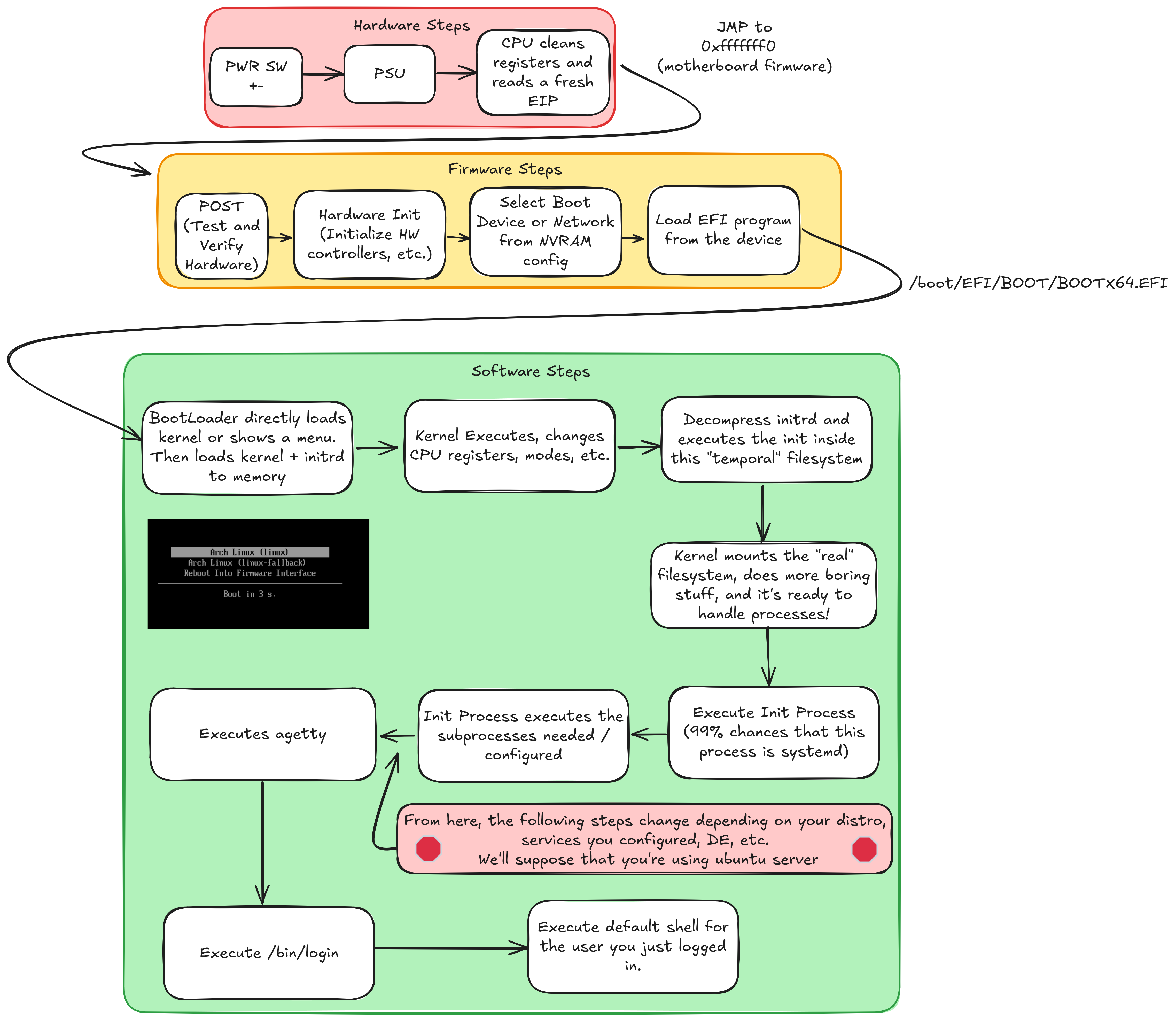
Magical Power Button: As soon as you press the magical power button on your laptop or desktop computer, it starts working. The motherboard sends a signal to the power supply device.
After receiving the signal, the power supply provides the proper amount of electricity to the computer. Once the motherboard receives the power good signal, it tries to start the CPU.
0xfffffff0). It’s the memory location at which the CPU expects to find the first instruction to execute after reset. It contains a jump (jmp) instruction that usually points to the firmware of your pc/laptop/server entry point.
Your pc needs a firmware for testing, initializing (and in some cases, configure) devices. Surely you have ever called it BIOS or UEFI
You’ve probably read a lot of stuff on the internet about UEFI. Here is something important you should understand: 95% of it was probably garbage.
Both BIOS and UEFI are types of firmware for computers. BIOS-style firmware is (mostly) only ever found on IBM PC compatible computers. UEFI is meant to be more generic, and can be found on systems which are not in the ‘IBM PC compatible’ class.
UEFI is a standard (you can read it here), that motherboard manufacturers follow to create firmware compatible with your specific hardware. Before UEFI, there was no standard, and booting, was WILD
We have time?
Can we explain the MBR booting?
The UEFI spec defines an executable format and requires all UEFI firmwares be capable of executing code in this format (EFI). When you write a bootloader for native UEFI, you write in this format.
The UEFI spec defines something called the UEFI boot manager. (Linux distributions contain a tool called efibootmgr which is used to manipulate the configuration of the UEFI boot manager).
The UEFI boot manager is a firmware policy engine that can be configured by modifying architecturally defined global NVRAM variables. The boot manager will attempt to load UEFI drivers and UEFI applications (including UEFI OS boot loaders) in an order defined by the global NVRAM variables.
We encourage you to play with efibootmgr, to see your boot priority, device where it boots, etc
# efibootmgr -v
BootCurrent: 0002
Timeout: 3 seconds
BootOrder: 0003,0002,0000,0004
Boot0000* CD/DVD Drive BIOS(3,0,00)
Boot0001* Hard Drive HD(2,0,00)
Boot0002* Fedora HD(1,800,61800,6d98f360-cb3e-4727-8fed-5ce0c040365d)File(\EFI\fedora\grubx64.efi)
Boot0003* opensuse HD(1,800,61800,6d98f360-cb3e-4727-8fed-5ce0c040365d)File(\EFI\opensuse\grubx64.efi)
Boot0004* Hard Drive BIOS(2,0,00)P0: ST1500DM003-9YN16G .Just for curious people!
Boot0000 and Boot0004 in this example are actually BIOS compatibility mode entries, not UEFI native entries. They have not been added to the UEFI boot manager configuration by any external agency, but generated by the firmware itself and added to the nvram variables.
It has a very simple objective, which is:
A kernel is just a program.
Really, it’s just a program
A difficult and big one, but after all, a program.
Create abstractions (I/O, filesystems and memory, etc.) for us to create applications easily.
Handle resources and concurrency. We can split this category in:
Processes/Threads (CPU, tasks, etc)
Memory Management
FileSystems
In this course…
In this course, we’ll explore some parts of the Linux kernel (not its internal implementation, but the abstractions it provides for us to use).
Okey, the kernel has just started but…
What happens if my drive is encrypted?
What if my drive depends on a network connection?
That’s why initrd/initial ramdisk exists!
So we can inject the necessary junk that needs user access or external resources or modules that are not inside the default kernel, while we’re loading the system.
We can see that our system uses a initramfs watching the kernel boot flags with the following command (on a freshly booted system):
$ sudo dmesg | head -n 10
initrd=\EFI\nixos\m9zbpy56cvgqgrvgkcksr8kx1qgdv6nx-initrd-linux-6.12.40-initrd.efi init=/nix/store/m4lrjsqxrwrj0j5b0l66yjv8hnz23mbr-nixos-system-legolas-25.11.20250731.94def63/i nit loglevel=4 lsm=landlock,yama,bpfRecommended read
We strongly recommend to read some parts of the linux kernel documentation about the initrd
Are you bored and like the C programming language?
You can read the lines of code inside the kernel that loads the initramfs
Init is the first process started during system boot.
It is a daemon process that continues running until the system is shut down. Init is the direct or indirect ancestor of all other processes, and automatically adopts all orphaned processes.
It is started by the kernel using a hard-coded filename (you can change the init process, like for example init=/bin/bash).
In the 99% of linux distros, the init system is systemd.
The commands used to interact with systemd usually start with systemctl.
systemd saves the services, configurations, etc. under /etc/systemd/*
Try on your system:


In the majority server or minimal distros, systemd starts the agetty(or similar) program, which then, from the tty you’re on, launches /bin/login.
/bin/login then execv the default shell for your user.
└── systemd
└── agetty
└── login
└── bash/zsh/....
The login process
You might assume that the login process is as simple as comparing a password hash to the contents of /etc/shadow. However, the reality of modern Linux authentication is more complex. As you can see in the login source code, the process involves something called PAM (Pluggable Authentication Modules). Understanding PAM in depth is beyond the scope of this course, but if you’re curious, here are some helpful resources to explore:
Some tools that provide an accessible way to understand or interact with the boot process.
We’ve already looked at efibootmgr, but keep in mind that there are tools like fwupd that allow you to update your firmware directly from your PC.
dmesgYou don’t need to worry much about the kernel (yet). The only thing we need right now is to see its log messages, which you can do with:
$ sudo dmesg
From the man page:
dmesg - print or control the kernel ring buffer
To read the logs, just call:
Real implementation
The real kernel implementation is more complex (concurrency, performance, real C code, etc.). If you’re curious or bored, you can read it here
Very similar to the kernel dmesg, but for all the apps that systemd (init process) spawns 1
You can see the log from the system daemons 2 with the journalctl command.
What parts of the boot process diagram could be omitted?
If our system shows the following and then reboots, what could be happenning?

Are the linux kernel logs saved “by default” on the filesystem?
How could I change the init process?
If I put my user and password (correctly) and then the screen flashes and returns me to the login screen again, what could be happenning?
Understanding UEFI and BIOS: https://www.happyassassin.net/posts/2014/01/25/uefi-boot-how-does-that-actually-work-then/
Why should someone write an EFI program?: https://www.rodsbooks.com/efi-programming/why.html
Gentoo documentation about bootloaders, and a list of them: https://wiki.gentoo.org/wiki/Bootloader
Running Arch-Linux without a bootloader, only with the EFI compatible Linux Kernel: https://www.codejam.info/2021/08/super-fast-boot-linux-efistub.html
Gentoo documentation about the init system, and a list of them: https://wiki.gentoo.org/wiki/Init_system
ArchLinux documentation about systemd: https://wiki.archlinux.org/title/Systemd
This section can be difficult to follow. If you’re an advanced Linux user and you’re interested in exploring the internals, feel free to dive in. Otherwise, it’s perfectly fine to skip it for now and come back later (once you feel more comfortable with your operating system and how it works).
Build linux from scratch: https://www.linuxfromscratch.org/
ArchLinux booting process: https://wiki.archlinux.org/title/Arch_boot_process
How the kernel boot process works (very hard to read/understand): https://0xax.gitbooks.io/linux-insides/content/Booting/linux-bootstrap-1.html
If you really want to understand a little bit more what happens under the hood on the firmware side, you can do the following exercices. Be aware that you should read the “Really Recommended References” first, and then try to do this exercices.
Playing a EFI made tetris: The teachers added a tetris that run withouts an operating system, and is programmed directly on efi complaiant code. Instructions are found here.
Using an EFI Shell: https://amsa-2425.github.io/Laboratoris/Booting/uefi/observant.html. The steps are the same ones as the tetris, but the .efi file is named shell.
Play a little bit with your UEFI Boot Manager Configuration (section The UEFI boot manager) : https://www.happyassassin.net/posts/2014/01/25/uefi-boot-how-does-that-actually-work-then/
Ready to have some fun? Check out the first AMSA activity here!

AMSA 2025-2026 - 🏠 Home